MODULES

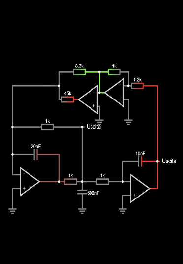
CHAOS DRONE
The Chaos Drone is a Eurorack module designed to generate complex and evolving drone sounds.
It features two analog models and one digital model, each producing different types of chaotic behavior.
The module it is intended as control voltage source, providing dynamic modulation signals to other modules in a modular system.
GitHub Repo

PoliKicK
We developed a modular adaptation of the legendary Roland 808 Kick, transforming its iconic analog bass drum sound into a Eurorack-compatible synthesizer module. Our design preserves the classic deep, punchy character of the original 808 Kick while offering additional CV control and parameter flexibility, making it a powerful tool for modular synthesis setups.
GitHub Repo
SPEAKERS

BLUETOOTH SPEAKER
Designed not only as a functional speaker but also as a portable showcase object, this portable audio device combines ready-made audio modules with a custom-designed, reusable 3S Li-ion battery pack. Conceived to be easily swapped, reused, and integrated into future prototypes.
GitHub Repo

AcoustiTeK
This is a set of 2-way passive bookshelf speakers built with the aim to be “Hi-Fi” and completely self constructed.
We also decided to add a casing secured by a removable handle to make it easier to carry them around when needed.
GitHub Repo
EXPOSITIONS

LASER HARP
The Framed Laser Harp is an electronic instrument and advanced MIDI controller housed in a compact frame. Laser beams act as virtual strings, projected onto photodetectors. When the musician interrupts a beam, it sends a MIDI signal to an external synthesizer, creating a precise and visually striking performance.
GitHub Repo

PSP – Plant Signal Processing
PSP is a project that transforms plants into interactive musical instruments, blending nature and technology. By touching leaves or stems, anyone can generate sounds, shape them, and add effects, creating an immersive musical experience rooted in a direct connection with nature.
GitHub Repo

ULTRASUONO
Ultrasuono is an open-source musical device connecting sound and environment through sensors. It works as a recorder, pedal, or MIDI controller, adaptable to music, performance, and installations. Born at the Politecnico di Torino, the project combines design, electronics, and programming, distinguishing itself for its highly collaborative and experimental development.

THE TAVOLO
The table we build is a drone synthesizer that enables everyone to play. It removes the entry barrier through the use of different sensors that enables the user to play using their own body and interacting with the objects on the table instead of using a keyboard.
GitHub Repo
PEDALS

PoliWahnm
PoliWahnm is an analog-digital hybrid wah pedal that reacts to your movements instead of relying on a traditional foot mechanism. By tracking motion, it shapes the instrument’s tone in real time, creating an expressive and hands-free playing experience. Blending classic analog sound with modern wireless control, PoliWahnm reimagines how musicians connect with their instruments on stage.

TS741
We redesigned the TS9 overdrive pedal in five different variants, each one with a unique clipping stage. One of these has been optimised in frequency response to also perfectly adapt to synthesizers, thus not only adressing guitarists. Thi is a revisited classic, with a design loyal to the original and a touch of nostalgia.
